北京时间2025年12月29日消息。今天晚上,中国篮协公布了WCBA女篮联赛的工资帽规定。在中国女篮国家队冲击2028洛杉矶奥运周期,国内一些俱乐部渴望运转顺畅的情况下,这个工资帽的出炉非常有必要。

过去五个赛季,内蒙古女篮斩获了2次冠军,2次亚军。但是这样一支劲旅却未能参加本赛季的联赛。另外,四川女篮在经过几个赛季的高投入后,本赛季也开始进行调整。——这样的情况下,中国篮协适时公布了工资帽规定,此举可以让女篮各家俱乐部在投入上有一定的限制,确保细水长流,确保稳健的财政,确保公平和透明!

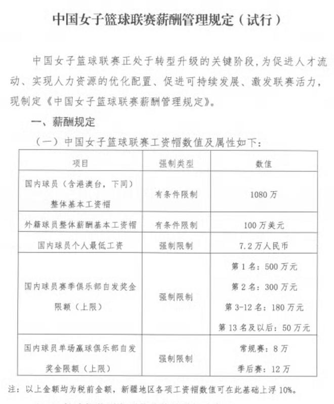
这次的工资帽制度,在本赛季是试行阶段,下赛季,也就是2026-2027赛季将正式运行。我们来看一下此次规定的几项具体细则:

1,国内球员,包含港澳台球员,加在一起的整体工资不得超过1080万人民币。
2,外国球员整体的工资,不得超过100万美元。
3,国内球员最低收入是7.2万人民币。

这三项规定的前两项可以看到,一家WCBA女篮俱乐部今后的一个赛季,本土+外援的工资投入总和,将会小于1800万人民币。而第三项则是对于普通球员的一种保障。

4,规定还有如下细则,一家WCBA女篮俱乐部的自发奖金限额上限,以及单场赢球奖金。——这样的设置是避免俱乐部之间进行过度的投入,导致后续运转无序。

5,规定还出炉了调节费的细则:

WCBA女篮联赛,既是球迷非常关注的联赛,同时也是国家队球员的重要来源。球迷去到现场,或者在电视前给心爱的女篮俱乐部加油,已经养成了很多的优秀的俱乐部联赛文化。这次出台工资帽规定,并且逐步实施,可以让WCBA联赛更加有序的发展,同时能够更好的给国家队输送好的球员。

过去几个赛季,伴随着中国女篮在东京周期、巴黎周期的辉煌战绩,WCBA联赛的热度也是非常之高。一些俱乐部的投入也有些过大。——如今,在2025年的年终岁末出台这些规则,相信可以全力促进女篮联赛的进一步健康发展。未来几个赛季十分关键:2028洛杉矶奥运周期已经进入到冲刺阶段,更多优秀球员从联赛中得到培养,更精彩的联赛对抗呈现出来,是球迷期盼的!
本文标签:女篮 奥运 wcba联赛
上一条:宫鲁鸣观赛!中国女篮2025年总结:亚洲杯获季军,张子宇崭露头角
下一条:返回列表
相关内容:
- 官宣!WCBA女篮联赛工资帽出炉:国内球员整体最高1080万人民币
- 曼晚:曼城希望今日敲定塞门约转会,目前三方正在商议
- 塔帅:哲凯赖什跑位没问题,维拉完全有资格被视作冠军竞争者
- 马杜埃凯:刚来时的批评让我更有动力;相信我们能赢得奖杯
- 英格兰后卫英超出场榜:卡拉格508场居首,沃克427场第五
- TA:曼联也有意引进19岁新星斯密特,面对皇马等多队竞争
- 宫鲁鸣观赛!中国女篮2025年总结:亚洲杯获季军,张子宇崭露头角
- 杰隆布朗空砍27+4+3!付豪20+5,但是篮板球输了12个,遭遇3连败
- 莱因克尔:哲凯赖什预判传中球落点有问题,他应该向勒温学习
- TA:锋线把握机会差&领先时控制力弱,蓝军需要做的还有很多
- 意天空:罗马有意德拉古辛,但对其身体状况感到担忧
- 晚旗报:热刺冬窗预计会找边锋,萨维尼奥续约后不太可能转会
- 一人抢爆勇士内线,从借钱吃饭的穷困高中生到亿万富翁!
- CBA排名大变天!上海升第1,两大争冠热门未尝败绩,黑马力压辽宁
- 被问及未来,格拉斯纳:我们9天有4场比赛,没时间考虑这些事
- 2025年12月29日 深圳险胜送辽宁3连败!贺希宁29+6+6&末节10分制胜 付豪20+5
- 2025年12月29日 上海轻取北控迎4连胜 洛夫顿18+10+5 王哲林13+7 廖三宁14中5
- 2025年12月29日 12月29日NCAA常规赛 内布拉斯加奥马哈大学57-80俄勒冈大学 全场集锦
- 2025年12月29日 12月29日NCAA常规赛 旧金山大学67-59西雅图大学 全场集锦
- 2025年12月29日 湖人大胜国王止3连败 东契奇34+6+7 詹姆斯13中11 威少17中6
- 2025年12月29日 小卡生涯新高55分快船力克活塞四连胜 哈登28+7 康宁汉姆27+9
- 2025年12月29日 奇才7人上双击退灰熊 萨尔新高6帽 JJJ31分4帽 莫兰特21+7
- 2025年12月29日 杨瀚森11分钟3分3板 开拓者终结绿军4连胜 克林根18+18
- 2025年12月29日 雷霆轻取76人 亚历山大27+5 霍姆格伦29+9 马克西28+5+4
- 2025年12月29日 斯科蒂·巴恩斯狂砍23+25+10 勇士加时不敌猛龙 库里空砍39分
- 2025年12月28日 宁波击退天津 辛普森24+6+13 林庭谦27+5 哈姆雷特空砍40分
- 2025年12月28日 同曦大胜江苏止连败 郭昊文24+10 黄荣奇19分 贾尔斯22分
- 2025年12月28日 北京大胜福建迎7连胜 雷蒙17分 周琦11+8 邹阳13分
- 2025年12月28日 广州终结吉林4连胜 威金顿21+5 李祥波8+10 栾利程12分
- 2025年12月28日 浙江送新疆4连败 吴前17+5 兰道夫20分钟20分 阿不都24+5
- 2025年12月29日CBA常规赛 深圳 - 辽宁 全场录像
- 2025年12月29日CBA常规赛 北控 - 上海 全场录像
- 2025年12月29日NBA常规赛 灰熊 - 奇才 全场录像
- 2025年12月28日CBA常规赛 宁波 - 天津 全场录像
- 2025年12月28日CBA常规赛 同曦 - 江苏 全场录像
- 2025年12月28日CBA常规赛 福建 - 北京 全场录像
- 2025年12月28日CBA常规赛 广州 - 吉林 全场录像
- 2025年12月28日CBA常规赛 浙江 - 新疆 全场录像
- 2025年12月28日CBA常规赛 青岛 - 山东 全场录像
- 2025年12月28日CBA常规赛 山西 - 广东 全场录像
- 2025年12月28日NBA常规赛 骑士 - 火箭 全场录像
- 2025年12月27日CBA常规赛 北控 - 辽宁 全场录像
- 2025年12月27日CBA常规赛 上海 - 四川 全场录像
- 2025年12月27日 NBL常规赛 石家庄翔蓝 VS 山东蜜獾 全场录像
- 2025年12月27日 NBL常规赛 安徽皖江龙 VS 杭州经纬 全场录像
- 官宣!WCBA女篮联赛工资帽出炉:国内球员整体最高1080万人民币
- 宫鲁鸣观赛!中国女篮2025年总结:亚洲杯获季军,张子宇崭露头角
- 杰隆布朗空砍27+4+3!付豪20+5,但是篮板球输了12个,遭遇3连败
- 一人抢爆勇士内线,从借钱吃饭的穷困高中生到亿万富翁!
- CBA排名大变天!上海升第1,两大争冠热门未尝败绩,黑马力压辽宁
- 马刺vs骑士前瞻:文班亚马大战骑士双塔,马刺力争避免连败
- 争议!姜宇星连续3场0分成辽宁3连败最大梦游者 谈何顶替张镇麟
- 13分16板!火箭内线2老将太强势,单场9进攻篮板,申京该换字母哥
- 手握豪阵难出战绩!张庆鹏和刘炜犯了一样的错,两位名将谁先下课
- 更适合打替补!猛龙内线大将回归第二阵容后又发挥出了自己的特点
- 广东宏远27分大胜浙江!杨溢狂砍24分9助称霸U19,杜锋赶紧召回他
- 贺希宁打疯了!杨鸣愤怒无奈,辽宁爆冷惨遭3连败,重磅新援0分!
- NBA战力榜:马刺首次登顶,雷霆掘金分列二三,湖人下降2名
- 近来状况不佳!勇士内线新星在攻防两端的表现都无法令人感到满意
- 马刺队文班亚马在输给爵士队后躲避媒体,遭记者指责